An international group of researchers from UK, France, Hungary and Sweden has provided new insights into the origins of the Archaea, the group of simple cellular organisms that are the ancestors of all complex life.

According to Williams et al, the earliest metabolisms of the Archaea were based on the anaerobic reduction of carbon dioxide, and likely evolved during the earliest period of Earth’s evolutionary history. This is an artist’s impression of an Archean landscape. Image credit: Tim Bertelink / CC BY-SA 4.0.
The Archaea are one of the primary domains of cellular life, and are possibly the most ancient form of life: putative fossils of archaean cells in stromatolites have been dated to almost 3.5 billion years ago.
Like bacteria, these microorganisms are prokaryotes, meaning that they have no cell nucleus or any other organelles in their cells.
They thrive in a bewildering variety of habitats, from the familiar – soils and oceans – to the inhospitable and bizarre.
They play major roles in modern-day biogeochemical cycles, and are central to debates about the origin of eukaryotic cells. However, understanding their origins and evolutionary history is challenging because of the huge time spans involved.
To find the root of the archaeal tree and to resolve the metabolism of the earliest archaeal cells, University of Bristol researcher Dr. Tom Williams and co-authors applied a new statistical approach that harnesses the information in patterns of gene family evolution.
“With the development of new technologies for sequencing genomes directly from the environment, many new groups of the Archaea have been discovered,” Dr. Williams said.
“But while these genomes have greatly improved our understanding of the diversity of the Archaea, they have so far failed to bring clarity to the evolutionary history of the group.”
“This is because, like other microorganisms, the Archaea frequently obtain DNA from distantly related organisms by lateral gene transfer, which can greatly complicate the reconstruction of evolutionary history.”

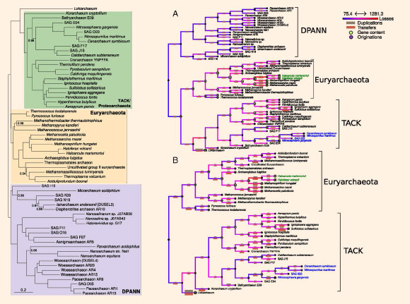
Left: a rooted tree of the Archaea. Right: an ML (maximum likelihood) reconstruction of archaeal gene family evolution; the analysis was performed with (A) and without (B) the inclusion of the DPANN (Diapherotrites, Parvarchaeota, Aenigmarchaeota, Nanoarchaeota, Nanohaloarchaea) lineages. Image credit: Williams et al, doi: 10.1073/pnas.1618463114.
By determining which genes appeared first during the evolution of the Archaea, the new evolutionary tree makes clear predictions about the basic biochemistry of the earliest Archaea, cells which may have lived over 3.5 billion years ago.
“Metabolic reconstructions on the rooted tree suggest that early Archaea were anaerobes that may have had the ability to reduce carbon dioxide to acetate via the Wood-Ljungdahl pathway, a biochemical pathway that today is found not only in the Archaea but also in bacteria, another major group of microorganisms,” the authors said.
The research is published in the Proceedings of the National Academy of Sciences.
_____
Tom A. Williams et al. Integrative modeling of gene and genome evolution roots the archaeal tree of life. PNAS, published online May 22, 2017; doi: 10.1073/pnas.1618463114






